首创中心(写字楼)-酒店—学校—优惠电话—首创中心网站
扫描到手机,新闻随时看
扫一扫,用手机看文章
更加方便分享给朋友
西安「首创中心写字楼」
租售中心:029-88866618(营销中心)
租售地址:029-88866618(致电发送详情地址)

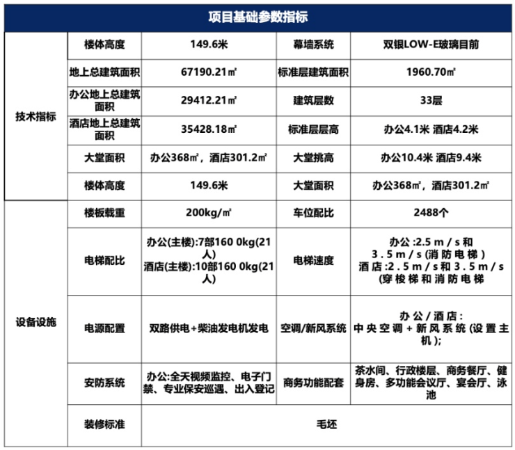
【首创中心】5A甲级写字楼+五星级酒店

一、项目简介
1、项目位于西安市经开区北三环与凤城北路交汇处西南角。总占地82亩,总建筑面积29万㎡,容积率3.8。由首创新开置业有限公司开发,集五星级酒店、150米摩天地标、5A甲级写字楼、IMAX国际影城、主题商业、云端LOFT为一体的枢纽都会地标。



4、教育:3公里范围内,南党小学、经开五小、文景小学、西安经发学校、文景中学、西航二中、西安市第五十八中、长安大学、陕西科技大学等幼小初高大各阶段学校遍布周边。
5、医院:距离西安市中医院2.1公里,西航医院1.6公里,经开医院6公里,另有西安市儿童医院,西安市红会医院北院区,五所医院为周边市民保驾护航。
6、公园:南有800亩城市运动公园,距离约1.7公里;北有160亩文景山公园,距离2公里,双公园涵养绿色健康环境。

7、公园:南有800亩城市运动公园,距离约1.7公里;北有160亩文景山公园,距离2公里,双公园涵养绿色健康环境。
【首创中心写字楼】租售中心TEL:029-88866618【售楼中心】
了解最新优惠折扣价格——请拨打售楼处
声明:本文由入驻焦点开放平台的作者撰写,除焦点官方账号外,观点仅代表作者本人,不代表焦点立场。
