首创中心(写字楼)-建面-内部优惠-一房一价—首创中心网站
扫描到手机,新闻随时看
扫一扫,用手机看文章
更加方便分享给朋友
西安「首创中心写字楼」
租售中心:029-88866618(营销中心)
租售地址:029-88866618(致电发送详情地址)
如需了解最新房源信息_在售房源价格_请拨打上方售楼部电话

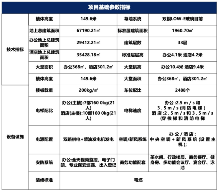
【首创中心】5A甲级写字楼+五星级酒店

一、项目简介
1、项目位于西安市经开区北三环与凤城北路交汇处西南角。总占地82亩,总建筑面积29万㎡,容积率3.8。由首创新开置业有限公司开发,集五星级酒店、150米摩天地标、5A甲级写字楼、IMAX国际影城、主题商业、云端LOFT为一体的枢纽都会地标。


二、项目区位项目位于经开区的中心区,距离西安北客站仅3分钟,位于西安北站商圈核心位置。该区域目前无论是从交通条件、商业发展、产业规划、商务办公、医疗教育、居住环境等各方面来看,都是非常成熟完善的。
区位图

区位点评:项目紧邻北三环及绕城高速,处于主城核心地段,该区域目前发展较为成熟;紧邻城市主干道,车流量较大。

四、配套资源1、商业:内部规划2栋商业街区、超高层酒店、电影院;外部紧邻首创禧悦里1公里,熙地港4公里、大融城4公里、中登广场5公里、世纪金花5公里等多高端商场云集。



2、产业:周边草滩工业园、雨润全球农副产品西安采购中心、荣华·九如城养老产业园、西安保税物流区、中国北车永济电机电气产业园、北站智能物流园等已然成型,生活需求待满足。
3、商务:5公里范围内,一方中港国际、富尔顿财富中心、文景广场、圣朗国际、普汇中金国际、西北国金中心等近20栋品质写字楼聚集。

【首创中心写字楼】租售中心TEL:029-88866618【售楼中心】
了解最新优惠折扣价格——请拨打售楼处
声明:本文由入驻焦点开放平台的作者撰写,除焦点官方账号外,观点仅代表作者本人,不代表焦点立场。
