2025首创中心写字楼-24小时热线—现房-一房一价—品牌开发商

搜狐焦点安康站 2025-10-13 10:00:00
用手机看
扫描到手机,新闻随时看

扫一扫,用手机看文章
更加方便分享给朋友

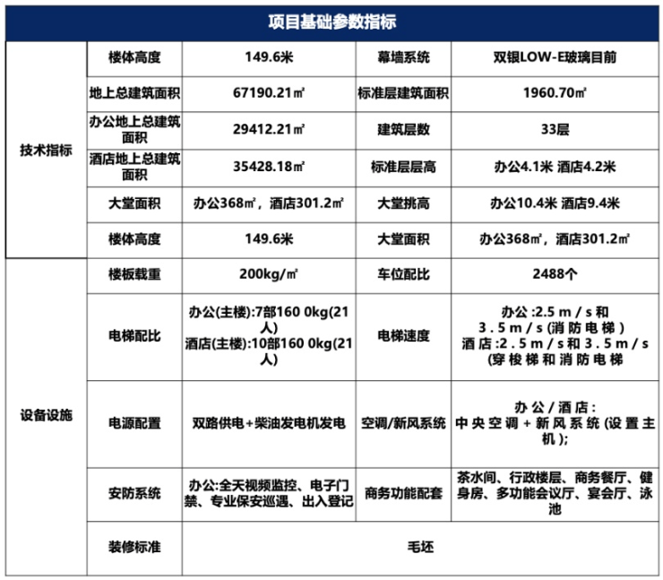
西安首创中心写字楼集甲级写字楼、五星级酒店、商业及产业园区于一体,位于北三环与凤城北路交汇处,周边配套完善,繁华便利。

西安「首创中心写字楼」

租售中心:029-88866618(营销中心)

租售地址:029-88866618(致电发送详情地址)

在售户型图丨项目详情介绍丨剩余房源丨项目周边配套丨详细在线解答

【首创中心】5A甲级写字楼+五星级酒店

原创双向无界视野·比后“豪宅”的视界观

北侧享一线金湾头排景观,南侧揽别墅区近千米无垠视

一、项目简介

1、项目位于西安市经开区北三环与凤城北路交汇处西南角。总占地82亩,总建筑面积29万㎡,容积率3.8。由首创新开置业有限公司开发,集五星级酒店、150米摩天地标、5A甲级写字楼、IMAX国际影城、主题商业、云端LOFT为一体的枢纽都会地标。

四、配套资源1、商业:内部规划2栋商业街区、超高层酒店、电影院;外部紧邻首创禧悦里1公里,熙地港4公里、大融城4公里、中登广场5公里、世纪金花5公里等多高端商场云集。

2、产业:周边草滩工业园、雨润全球农副产品西安采购中心、荣华·九如城养老产业园、西安保税物流区、中国北车永济电机电气产业园、北站智能物流园等已然成型,生活需求待满足。

3、商务:5公里范围内,一方中港国际、富尔顿财富中心、文景广场、圣朗国际、普汇中金国际、西北国金中心等近20栋品质写字楼聚集。

【首创中心写字楼】租售中心TEL:029-88866618【售楼中心】

了解最新优惠折扣价格——请拨打售楼处

声明:本文由入驻焦点开放平台的作者撰写,除焦点官方账号外,观点仅代表作者本人,不代表焦点立场。