源创中心写字楼▁超高层▁详细信息▁实景写字楼▁规划图

搜狐焦点安康站 2025-09-05 14:30:00
用手机看
扫描到手机,新闻随时看

扫一扫,用手机看文章
更加方便分享给朋友

西安源创中心写字楼提供高端商务环境,融合双河景、凯悦酒店及智能地库,占地74亩,总建筑面积37万㎡,位于浐灞国际港核心区域。

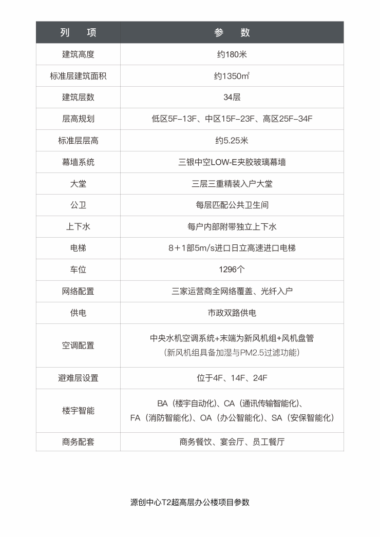
西安「源创中心写字楼」

租售中心:029-88866618 (营销中心)

租售地址:029-88866618 (致电发送详情地址)

产品:源创中心-约180米双塔双河景超高层写字楼

产品定位:总部商务中枢

项目地址:中国·浐灞国际港欧亚大道与浐河西路西南角6888号

项目区位:浐河灞河双河交汇湾心;浐灞国际港欧亚大道CBD核芯区;商务核心、景观核心、文化核心三芯交汇之上

总占地面积:约74亩

总建筑面积:约37万㎡

绿地率:约20%

容积率:约5.5

用地属性:商业用地

开发商:陕西旭昆房地产开发建设有限公司、陕西绿建建设有限公司

物业服务:陕西源创商业运营管理有限公司作为源创中心·西区物业管理服务公司,以星级酒店标准关注每一个细节,为业主提供全方位的专业家政服务、大堂管家服务、私属增值服务。

外部配套

【自然资源】项目位于浐河、灞河两河交汇之处,坐拥一线滨水景观,14公里生态岸线尽收眼底,毗邻浐灞滋水公园、桃花潭公园、西安世博园、浐灞国家湿地公园,畅享优质空气。

【五星凯悦】欧亚国际三期自持约5万㎡五星级凯悦酒店,包含标准客房、行政客房、商务套房以及总统套房,配套约2400㎡多功能综合宴会厅、商务会议室、星级泳池、观河健身会所、行政酒廊,满足商务、休闲和娱乐等需求,此外还配置空中河景中餐厅、全日制餐厅、日式餐厅、中餐厅等丰富的餐饮配套。其中行政酒廊为业主提供更加私密的空间和极致观景视野,打造专属酒廊和高端商务休闲区;星级泳池配置了恒温、净水、净化系统,全方位提升畅游体验,承载舒适的休憩时光。

【商业连廊】源创中心打造二层商业连廊,以步行空间渗透其中,更好地融合了商务与社交的关系,让空间变得灵动而富于变化,同时超高层负二层与一层大堂连通凯悦酒店,畅通出行从容随心。

精装大堂效果图

源创中心奢装地库驾驭出行的从容体验

源创中心为峯层商务人群打造智能化奢装地库:约6.4m层高,采用约15°倾斜坡道,定制高耐磨无机磨石车道,后期将配置智能化车库融雪设备,可自动检测冰雪及温湿度,进行干燥清洁。同时配备入库隐私门禁、停车导视等人性化设施,全维度提升使用体验,为商务人士提供优雅从容的出行空间。

【源创中心写字楼】租售中心TEL:029-88866618 【售楼中心】

了解最新优惠折扣价格——请拨打售楼处

声明:本文由入驻焦点开放平台的作者撰写,除焦点官方账号外,观点仅代表作者本人,不代表焦点立场。