首创中心(写字楼)-内部优惠—学校-一房一价-楼盘评价
扫描到手机,新闻随时看
扫一扫,用手机看文章
更加方便分享给朋友
西安「首创中心写字楼」
租售中心:029-88866618(营销中心)
租售地址:029-88866618(致电发送详情地址)
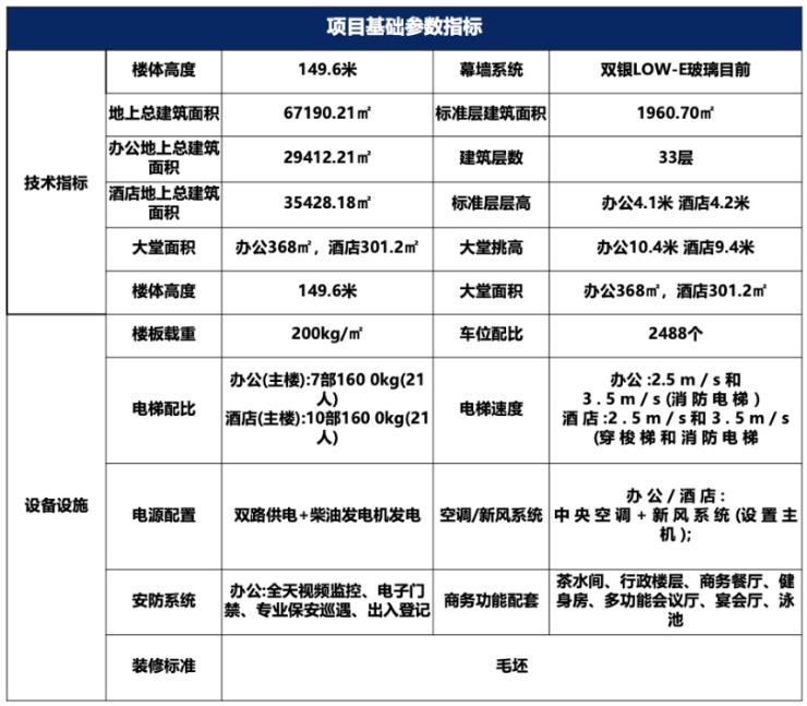
在售户型图丨项目详情介绍丨剩余房源丨项目周边配套丨详细在线解答

【首创中心】5A甲级写字楼+五星级酒店

一、项目简介
1、项目位于西安市经开区北三环与凤城北路交汇处西南角。总占地82亩,总建筑面积29万㎡,容积率3.8。由首创新开置业有限公司开发,集五星级酒店、150米摩天地标、5A甲级写字楼、IMAX国际影城、主题商业、云端LOFT为一体的枢纽都会地标。


三、交通配套首创中心位于三环内,距离西安北客站1.2公里,片区内规划及在建多条地铁,公共交通及道路情况良好。
高铁:西安北客站,亚洲最大高铁站,西北规模最大、最重要的铁路枢纽,1小时省内生活圈,3小时抵达周边城市群,6小时长三角、京津冀,9小时珠三角,全国各大中城市快速往来畅行无忧。高速:临近三环、绕城高速、机场高速(15分钟即达机场)、包茂高速,自驾出行急速抵达周边城市。
地铁:2号线(北苑站,100米)、4号线(元朔路站,1.3公里)、机场城际线、13号线、14号线,四线环伺贯通市内各大区域。公交:714、108、263、264、265、266、108等公交经过项目地,便捷出行。
交通点评:项目位于北客站前核心位置,加之多条地铁、公交换乘,澎湃人潮刺激资金流、商务流、商业流形成区域中心。占据高铁、地铁、飞机、自驾、公交的五维立体交通枢纽,交通资源优势明显。

五、项目证件


【首创中心写字楼】租售中心TEL:029-88866618【售楼中心】
了解最新优惠折扣价格——请拨打售楼处
声明:本文由入驻焦点开放平台的作者撰写,除焦点官方账号外,观点仅代表作者本人,不代表焦点立场。
