源创中心写字楼▁建面▁楼盘详情▁实景写字楼▁优惠价格
扫描到手机,新闻随时看
扫一扫,用手机看文章
更加方便分享给朋友
西安「源创中心写字楼」
租售中心:029-88866618 (营销中心)
租售地址:029-88866618 (致电发送详情地址)
在售户型图丨项目详情介绍丨剩余房源丨项目周边配套丨详细在线解答
产品:源创中心-约180米双塔双河景超高层写字楼
产品定位:总部商务中枢
项目地址:中国·浐灞国际港欧亚大道与浐河西路西南角6888号
项目区位:浐河灞河双河交汇湾心;浐灞国际港欧亚大道CBD核芯区;商务核心、景观核心、文化核心三芯交汇之上
总占地面积:约74亩
总建筑面积:约37万㎡
绿地率:约20%
容积率:约5.5
用地属性:商业用地
开发商:陕西旭昆房地产开发建设有限公司、陕西绿建建设有限公司
物业服务:陕西源创商业运营管理有限公司作为源创中心·西区物业管理服务公司,以星级酒店标准关注每一个细节,为业主提供全方位的专业家政服务、大堂管家服务、私属增值服务。
外部配套
【自然资源】项目位于浐河、灞河两河交汇之处,坐拥一线滨水景观,14公里生态岸线尽收眼底,毗邻浐灞滋水公园、桃花潭公园、西安世博园、浐灞国家湿地公园,畅享优质空气。
【五星凯悦】欧亚国际三期自持约5万㎡五星级凯悦酒店,包含标准客房、行政客房、商务套房以及总统套房,配套约2400㎡多功能综合宴会厅、商务会议室、星级泳池、观河健身会所、行政酒廊,满足商务、休闲和娱乐等需求,此外还配置空中河景中餐厅、全日制餐厅、日式餐厅、中餐厅等丰富的餐饮配套。其中行政酒廊为业主提供更加私密的空间和极致观景视野,打造专属酒廊和高端商务休闲区;星级泳池配置了恒温、净水、净化系统,全方位提升畅游体验,承载舒适的休憩时光。
【商业连廊】源创中心打造二层商业连廊,以步行空间渗透其中,更好地融合了商务与社交的关系,让空间变得灵动而富于变化,同时超高层负二层与一层大堂连通凯悦酒店,畅通出行从容随心。
精装大堂效果图
产品
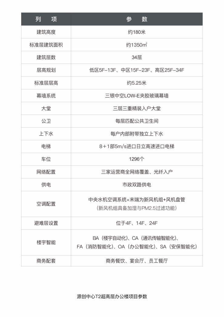
约180米双塔双河景超高层写字楼
建面约71-1350㎡
鼎立浐灞国际港商务核心区,源创中心办公面积合计共约17万方,可同时容纳约1300家企业、约26000名商务人士办公。由国际大师团队执笔设计,营造高端商务办公氛围,彰显总部企业的商务形象。低区中区标准层层高约5.25m,高区标准层层高约4.6m,采用大面积三银中空LOW-E夹胶玻璃幕墙,让光影自由交织,打造明亮的办公空间,360°环幕视界尽瞰双河盛景,呈现内外合一的驭空尺度感,通过灵动多变的自由商务格局,将艺术与实用主义发挥到极致,为企业塑造对标国际的商务办公体验。
T2超高层办公约83㎡样板间实拍图
源创中心奢装地库驾驭出行的从容体验
源创中心为峯层商务人群打造智能化奢装地库:约6.4m层高,采用约15°倾斜坡道,定制高耐磨无机磨石车道,后期将配置智能化车库融雪设备,可自动检测冰雪及温湿度,进行干燥清洁。同时配备入库隐私门禁、停车导视等人性化设施,全维度提升使用体验,为商务人士提供优雅从容的出行空间。

【源创中心写字楼】租售中心TEL:029-88866618 【售楼中心】
了解最新优惠折扣价格——请拨打售楼处
声明:本文由入驻焦点开放平台的作者撰写,除焦点官方账号外,观点仅代表作者本人,不代表焦点立场。
