太和时代广场-项目详情→钜惠开盘→区位价值→商业街
扫描到手机,新闻随时看
扫一扫,用手机看文章
更加方便分享给朋友
西安「太和时代广场」
租售中心:029-88866618(营销中心)
租售地址:029-88866618(致电发送详情地址)
如需了解最新房源信息_在售房源价格_请拨打上方售楼部电话!
【基础信息】
【开发商】:陕西恒达地产
【项目位置】:唐延路北段20号
【占地面积】:33亩
【总建筑面积】:150000㎡
【标准层面积】:1828㎡
【面积区间】:230--1828㎡
【层高】:3.6米(无梁板设计)
【总高度】:99米
【总层数】:26层
【电梯配置】:单栋14部蒂森克虏伯电梯
【停车位数量】:1146个平层车位
【交付标准】:现状交付
【土地性质】:商用
【土地年限起止时间】:2012年--2052年
【是否有天然气】:无
【物业公司】:祝成物业 (仲量定制自有物业)
定鼎唐延路,同步塔尖世界
占位高新门户,总部级地标商务
——扼守唐延路首排,极强昭示性
太和时代广场占据唐延路门户位置,南二环、西二环及唐延路等多条城市主干道在此交汇。
西南二环交汇,坐拥三地铁
——公司员工通勤便利,出行高效
太和时代广场紧邻地铁3号线、5号线(人才专线)、8号线(西安市环线),形成颇具带动力与辐射力的便捷立体式交通路网。
地铁:步行5分钟可达地铁5号线/8号线金光门站,步行10分钟可抵地铁3号线延平门站;
机场:自昆明路快速干道直达西三环,30分钟到达咸阳国际机场;
高铁:经由西二环25分钟可达高铁站。
聚合高端成熟商业配套,尽揽咫尺繁华
——为企业员工提供品质成熟配套
项目地处商务核心区,扼守唐延路、科技路两大核心商圈。西安高新假日酒店、香格里拉酒店、亚朵酒店等酒店环伺,满足不同阶层商务差旅需求。
20000㎡自有商业配套,2500㎡情景互动式商业广场,涵盖员工餐厅、商务宴请、休闲健身等,为企业员工及商务社交提供便利。
“西部华尔街”唐延路金融总部汇集
唐延路已有中国银行、浙商银行、民生银行、宁夏银行、浦发银行、齐商银行等10余家银行总部机构入驻,以及中国人寿、平安保险、永安保险等多家金融机构环伺,酒店及金融资源密集。
大业起太和,缔造人文体验式办公
——甲级商务配套,高端品质匹配企业气度
Considerate车位配比高于平均标准25%
配备1146个平层车位,75:1超高车位配比。
Capacious 10.4米挑空独立奢装大堂
800㎡奢阔五星精装大堂,双入口设计。
Convenient单栋尊享14部品牌电梯
德国蒂森克虏伯电梯,单梯服务面积仅3300㎡,平均等待时间少于20秒。
ConservationVRV分户中央空调
采用VRV全变频式中央空调,24小时自由调节,工作时间自由安排,高效节能。
【部分入驻企业】
人卫(陕西)文化传播有限公司(央企)
中通服咨询设计研究院有限公司(国企)
中国融通资源开发集团有限公司(国企)
西安市律师协会
海鸿达(北京)餐饮管理有限公司(海底捞餐饮)
百年人寿保险股份有限公司陕西分公司
浙江绿城建筑科技有限公司(杭州绿城集团)
昆仑银行西安西关正街支行(昆仑银行)
【推荐产品信息】
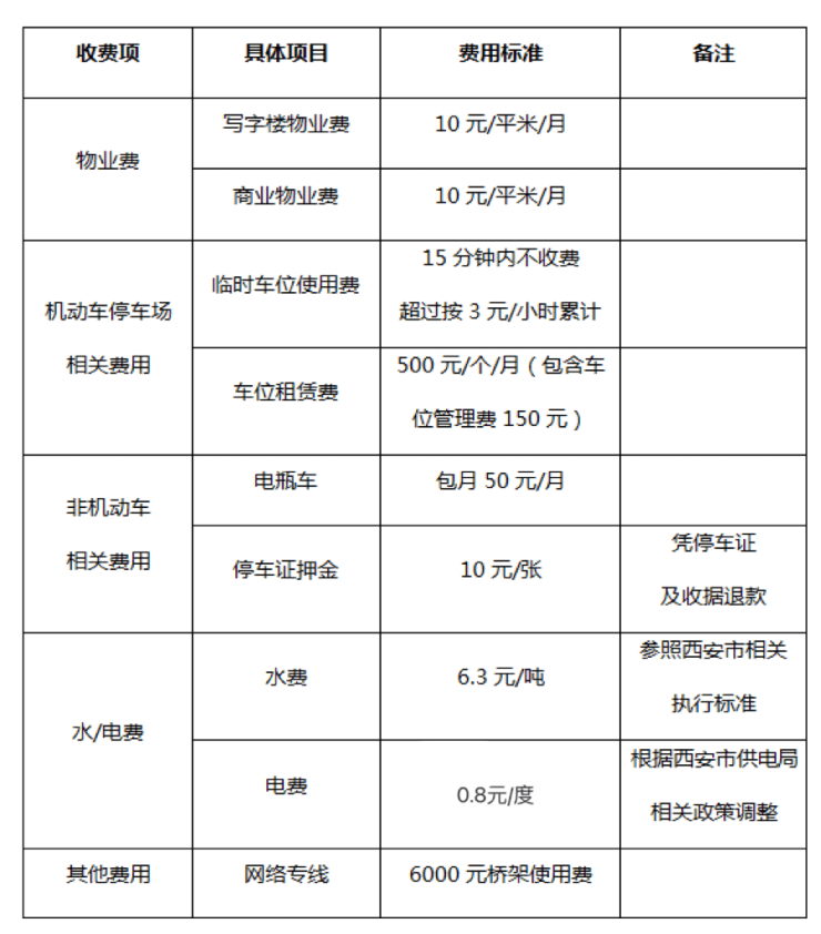
收费表

【太和时代广场】租售中心TEL:029-88866618【售楼中心】
了解最新优惠折扣价格——请拨打售楼处
声明:本文由入驻焦点开放平台的作者撰写,除焦点官方账号外,观点仅代表作者本人,不代表焦点立场。
