首创中心写字楼【租售中心】-24小时热线-内部优惠-环境、教育-产品介绍
扫描到手机,新闻随时看
扫一扫,用手机看文章
更加方便分享给朋友
西安「首创中心写字楼」
租售中心:029-88866618(营销中心)
租售地址:029-88866618(致电发送详情地址)

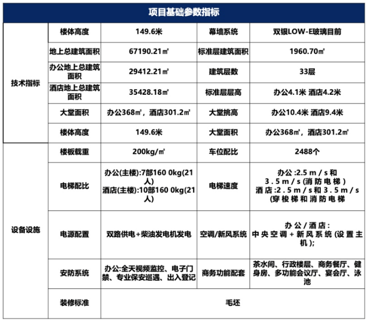
【首创中心】5A甲级写字楼+五星级酒店

一、项目简介
1、项目位于西安市经开区北三环与凤城北路交汇处西南角。总占地82亩,总建筑面积29万㎡,容积率3.8。由首创新开置业有限公司开发,集五星级酒店、150米摩天地标、5A甲级写字楼、IMAX国际影城、主题商业、云端LOFT为一体的枢纽都会地标。


三、交通配套首创中心位于三环内,距离西安北客站1.2公里,片区内规划及在建多条地铁,公共交通及道路情况良好。
高铁:西安北客站,亚洲最大高铁站,西北规模最大、最重要的铁路枢纽,1小时省内生活圈,3小时抵达周边城市群,6小时长三角、京津冀,9小时珠三角,全国各大中城市快速往来畅行无忧。高速:临近三环、绕城高速、机场高速(15分钟即达机场)、包茂高速,自驾出行急速抵达周边城市。
地铁:2号线(北苑站,100米)、4号线(元朔路站,1.3公里)、机场城际线、13号线、14号线,四线环伺贯通市内各大区域。公交:714、108、263、264、265、266、108等公交经过项目地,便捷出行。
交通点评:项目位于北客站前核心位置,加之多条地铁、公交换乘,澎湃人潮刺激资金流、商务流、商业流形成区域中心。占据高铁、地铁、飞机、自驾、公交的五维立体交通枢纽,交通资源优势明显。

五、项目证件


【首创中心写字楼】租售中心TEL:029-88866618【售楼中心】
了解最新优惠折扣价格——请拨打售楼处
声明:本文由入驻焦点开放平台的作者撰写,除焦点官方账号外,观点仅代表作者本人,不代表焦点立场。
