首创中心写字楼【租售中心】-建面—学校-是否值得购买-产品介绍
扫描到手机,新闻随时看
扫一扫,用手机看文章
更加方便分享给朋友
西安「首创中心写字楼」
租售中心:029-88866618(营销中心)
租售地址:029-88866618(致电发送详情地址)
在售户型图丨项目详情介绍丨剩余房源丨项目周边配套丨详细在线解答
售楼中心_欢迎来电咨询!预约尊享优惠折扣_匠心钜制恭迎品鉴!
如需了解最新房源信息_在售房源价格_请拨打上方售楼部电话!

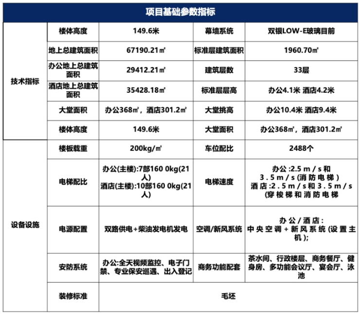
【首创中心】5A甲级写字楼+五星级酒店

一、项目简介
1、项目位于西安市经开区北三环与凤城北路交汇处西南角。总占地82亩,总建筑面积29万㎡,容积率3.8。由首创新开置业有限公司开发,集五星级酒店、150米摩天地标、5A甲级写字楼、IMAX国际影城、主题商业、云端LOFT为一体的枢纽都会地标。



4、教育:3公里范围内,南党小学、经开五小、文景小学、西安经发学校、文景中学、西航二中、西安市第五十八中、长安大学、陕西科技大学等幼小初高大各阶段学校遍布周边。
5、医院:距离西安市中医院2.1公里,西航医院1.6公里,经开医院6公里,另有西安市儿童医院,西安市红会医院北院区,五所医院为周边市民保驾护航。
6、公园:南有800亩城市运动公园,距离约1.7公里;北有160亩文景山公园,距离2公里,双公园涵养绿色健康环境。

7、公园:南有800亩城市运动公园,距离约1.7公里;北有160亩文景山公园,距离2公里,双公园涵养绿色健康环境。
【首创中心写字楼】租售中心TEL:029-88866618【售楼中心】
了解最新优惠折扣价格——请拨打售楼处
声明:本文由入驻焦点开放平台的作者撰写,除焦点官方账号外,观点仅代表作者本人,不代表焦点立场。
