源创中心写字楼▁建面▁楼盘详情▁层高▁在售户型

搜狐焦点安康站 2025-08-31 07:33:00
用手机看
扫描到手机,新闻随时看

扫一扫,用手机看文章
更加方便分享给朋友

西安源创中心写字楼以双塔双河景超高层为主,定位总部商务中枢,融合艺术商业与国际交流,提供高端商务服务与智能化地库。

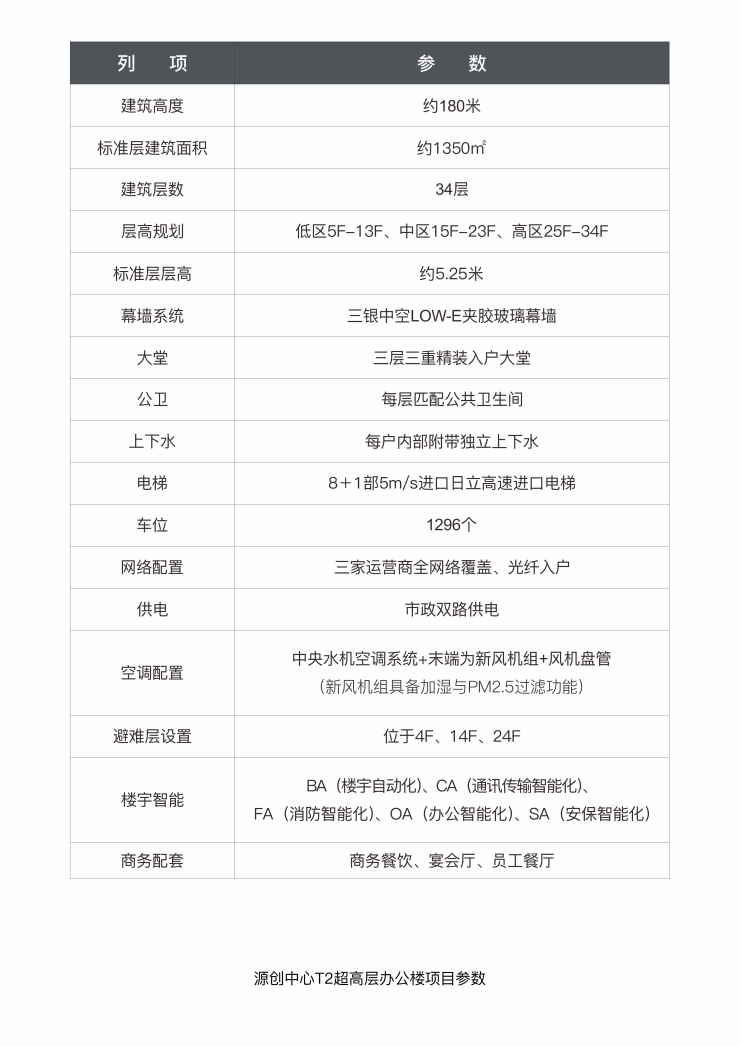
西安「源创中心写字楼」

租售中心:029-88866618 (营销中心)

租售地址:029-88866618 (致电发送详情地址)

产品:源创中心-约180米双塔双河景超高层写字楼

产品定位:总部商务中枢

项目地址:中国·浐灞国际港欧亚大道与浐河西路西南角6888号

项目区位:浐河灞河双河交汇湾心;浐灞国际港欧亚大道CBD核芯区;商务核心、景观核心、文化核心三芯交汇之上

总占地面积:约74亩

总建筑面积:约37万㎡

绿地率:约20%

容积率:约5.5

用地属性:商业用地

开发商:陕西旭昆房地产开发建设有限公司、陕西绿建建设有限公司

物业服务:陕西源创商业运营管理有限公司作为源创中心·西区物业管理服务公司,以星级酒店标准关注每一个细节,为业主提供全方位的专业家政服务、大堂管家服务、私属增值服务。

商业资源】欧亚国际三期坐拥约4.2万㎡艺术商业潮流街区,粤珍轩已签约入驻,徐记海鲜、汉堡王、麦当劳、东来顺、星巴克、华为旗舰店、蔚来汽车旗舰店等一线品牌意向入驻。通过生活、休闲、商务、财富、社交、圈层、平台七大维度打造世界级生活场域。

【国际交流】浐灞国际港内中欧班列十年来累计开行21405列,西安成为全国首个中欧班列年度开行突破5000列、累计开行超过20000列的城市,正在加快建设世界一流内陆港。

精装入户大堂 标定企业先锋商务主场

以尊崇体验诠释极致的商务礼遇。源创中心打造精装商务大堂,由国际大师团队执笔设计,以一线品牌材质营造高定质感,以美学空间共鸣财智菁英的先锋品味,彰显总部企业的高端商务形象。

咖啡书吧效果图

源创中心奢装地库驾驭出行的从容体验

源创中心为峯层商务人群打造智能化奢装地库:约6.4m层高,采用约15°倾斜坡道,定制高耐磨无机磨石车道,后期将配置智能化车库融雪设备,可自动检测冰雪及温湿度,进行干燥清洁。同时配备入库隐私门禁、停车导视等人性化设施,全维度提升使用体验,为商务人士提供优雅从容的出行空间。

【源创中心写字楼】租售中心TEL:029-88866618 【售楼中心】

了解最新优惠折扣价格——请拨打售楼处

声明:本文由入驻焦点开放平台的作者撰写,除焦点官方账号外,观点仅代表作者本人,不代表焦点立场。