源创中心写字楼▁超高层▁项目周边▁层高▁规划图
扫描到手机,新闻随时看
扫一扫,用手机看文章
更加方便分享给朋友
西安「源创中心写字楼」
租售中心:029-88866618 (营销中心)
租售地址:029-88866618 (致电发送详情地址)
如需了解最新房源信息_在售房源价格_请拨打上方售楼部电话!
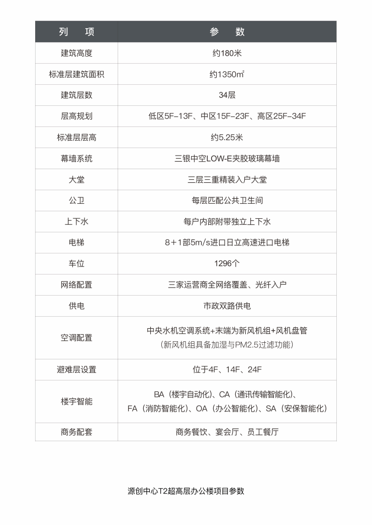
产品:源创中心-约180米双塔双河景超高层写字楼
产品定位:总部商务中枢
项目地址:中国·浐灞国际港欧亚大道与浐河西路西南角6888号
项目区位:浐河灞河双河交汇湾心;浐灞国际港欧亚大道CBD核芯区;商务核心、景观核心、文化核心三芯交汇之上
总占地面积:约74亩
总建筑面积:约37万㎡
绿地率:约20%
容积率:约5.5
用地属性:商业用地
开发商:陕西旭昆房地产开发建设有限公司、陕西绿建建设有限公司
物业服务:陕西源创商业运营管理有限公司作为源创中心·西区物业管理服务公司,以星级酒店标准关注每一个细节,为业主提供全方位的专业家政服务、大堂管家服务、私属增值服务。
【商业资源】欧亚国际三期坐拥约4.2万㎡艺术商业潮流街区,粤珍轩已签约入驻,徐记海鲜、汉堡王、麦当劳、东来顺、星巴克、华为旗舰店、蔚来汽车旗舰店等一线品牌意向入驻。通过生活、休闲、商务、财富、社交、圈层、平台七大维度打造世界级生活场域。
【国际交流】浐灞国际港内中欧班列十年来累计开行21405列,西安成为全国首个中欧班列年度开行突破5000列、累计开行超过20000列的城市,正在加快建设世界一流内陆港。
精装大堂效果图
源创中心奢装地库驾驭出行的从容体验
源创中心为峯层商务人群打造智能化奢装地库:约6.4m层高,采用约15°倾斜坡道,定制高耐磨无机磨石车道,后期将配置智能化车库融雪设备,可自动检测冰雪及温湿度,进行干燥清洁。同时配备入库隐私门禁、停车导视等人性化设施,全维度提升使用体验,为商务人士提供优雅从容的出行空间。

【源创中心写字楼】租售中心TEL:029-88866618 【售楼中心】
了解最新优惠折扣价格——请拨打售楼处
声明:本文由入驻焦点开放平台的作者撰写,除焦点官方账号外,观点仅代表作者本人,不代表焦点立场。
