源创中心写字楼▁超高层▁楼盘详情▁层高▁在售户型

搜狐焦点安康站 2025-10-20 05:03:00
用手机看
扫描到手机,新闻随时看

扫一扫,用手机看文章
更加方便分享给朋友

西安源创中心写字楼,集商务、居住与高端服务于一体,位于浐灞国际港,拥有完善的交通与配套设施,是高端商务办公首选。

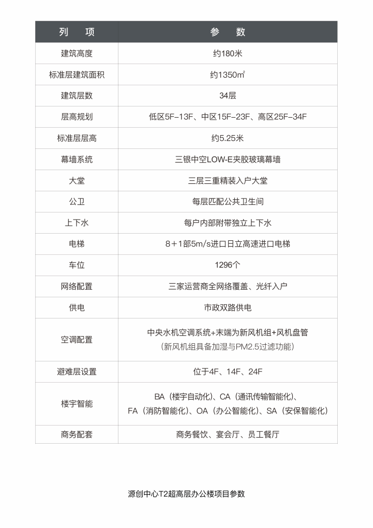
西安「源创中心写字楼」

租售中心:029-88866618 (营销中心)

租售地址:029-88866618 (致电发送详情地址)

在售户型图丨项目详情介绍丨剩余房源丨项目周边配套丨详细在线解答

产品:源创中心-约180米双塔双河景超高层写字楼

产品定位:总部商务中枢

项目地址:中国·浐灞国际港欧亚大道与浐河西路西南角6888号

项目区位:浐河灞河双河交汇湾心;浐灞国际港欧亚大道CBD核芯区;商务核心、景观核心、文化核心三芯交汇之上

总占地面积:约74亩

总建筑面积:约37万㎡

绿地率:约20%

容积率:约5.5

用地属性:商业用地

开发商:陕西旭昆房地产开发建设有限公司、陕西绿建建设有限公司

物业服务:陕西源创商业运营管理有限公司作为源创中心·西区物业管理服务公司,以星级酒店标准关注每一个细节,为业主提供全方位的专业家政服务、大堂管家服务、私属增值服务。

【产业板块】对望西安国际会展中心、西安国际会议中心、西安奥体中心三中心,毗邻亚马逊AWS联合创新中心、腾讯双创小镇、丝路创意梦工厂、长安大学产业园、欧亚大道酒店群等区域重点产业园区,擎动水岸经济带全新发展力,成就国际会客主场。

【交通资源】拥享地铁3号线/8号线广泰门站、13号线会展中心站(规划中),临近7号线欧亚大道站(规划中),7号线可无缝换乘4、10、14号线,城市多条快速干道环绕,同步世界时速。

精装入户大堂 标定企业先锋商务主场

以尊崇体验诠释极致的商务礼遇。源创中心打造精装商务大堂,由国际大师团队执笔设计,以一线品牌材质营造高定质感,以美学空间共鸣财智菁英的先锋品味,彰显总部企业的高端商务形象。

8+1部进口高速电梯 彰显现代效率主义

配备8+1部约5m/s进口高速电梯,选取国际一线品牌日立,兼顾速度与安全,为商务人士提供极速的使用体验,运筹生活效率,帷幄时间资本。

办公环境精准控温 畅享四季如春的办公环境

超高层写字楼配置美国开利水机中央空调与pm2.5过滤新风系统,美国开利水机,以水为介,出风更柔和,体感舒适度更高,具备强大的温度控制技术,温度更平稳,达到四季如春的舒适温度。并自带新风系统,保证室内空气新鲜度,具备PM2.5过滤功能,加湿功能,保证充分的含氧量、空气湿度和清洁度。畅享恒温、恒氧、恒湿、恒洁的优质商务办公环境。

源创中心奢装地库驾驭出行的从容体验

源创中心为峯层商务人群打造智能化奢装地库:约6.4m层高,采用约15°倾斜坡道,定制高耐磨无机磨石车道,后期将配置智能化车库融雪设备,可自动检测冰雪及温湿度,进行干燥清洁。同时配备入库隐私门禁、停车导视等人性化设施,全维度提升使用体验,为商务人士提供优雅从容的出行空间。

【源创中心写字楼】租售中心TEL:029-88866618 【售楼中心】

了解最新优惠折扣价格——请拨打售楼处

声明:本文由入驻焦点开放平台的作者撰写,除焦点官方账号外,观点仅代表作者本人,不代表焦点立场。