源创中心写字楼▁超高层▁楼盘详情▁实景写字楼▁规划图
扫描到手机,新闻随时看
扫一扫,用手机看文章
更加方便分享给朋友
西安「源创中心写字楼」
租售中心:029-88866618 (营销中心)
租售地址:029-88866618 (致电发送详情地址)
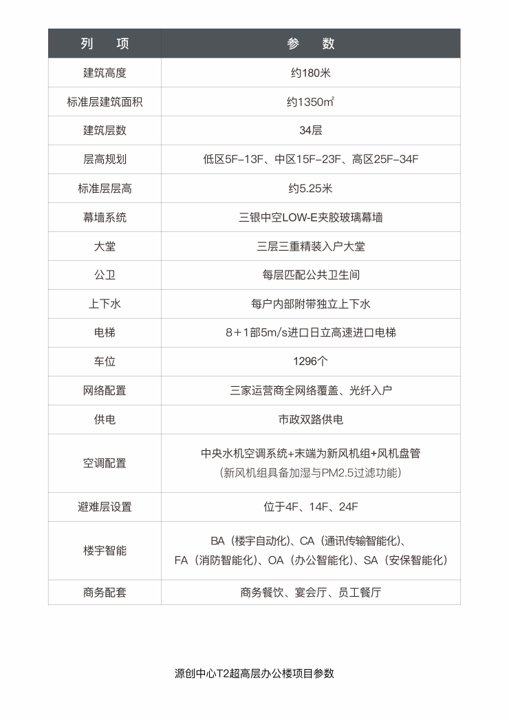
产品:源创中心-约180米双塔双河景超高层写字楼
产品定位:总部商务中枢
项目地址:中国·浐灞国际港欧亚大道与浐河西路西南角6888号
项目区位:浐河灞河双河交汇湾心;浐灞国际港欧亚大道CBD核芯区;商务核心、景观核心、文化核心三芯交汇之上
总占地面积:约74亩
总建筑面积:约37万㎡
绿地率:约20%
容积率:约5.5
用地属性:商业用地
开发商:陕西旭昆房地产开发建设有限公司、陕西绿建建设有限公司
物业服务:陕西源创商业运营管理有限公司作为源创中心·西区物业管理服务公司,以星级酒店标准关注每一个细节,为业主提供全方位的专业家政服务、大堂管家服务、私属增值服务。
欧亚国际三期时代地标范本
欧亚国际Ⅲ期由陕西源创集团投资,陕西旭昆房地产开发建设有限公司力主开发建设,承载当代精神和人居理想,源创集团以“品质探索家”的追求,打造西安城市标杆,共同探索古城西安的品质生活,先后打造了欧亚国际Ⅰ、Ⅱ、Ⅲ期。欧亚三期项目总占地约180亩,总建筑面积约60多万㎡,自持约5万㎡五星凯悦酒店,规划有河景大平层、低密产品及商业超高层办公等产品,定位为高端精品项目。
浐灞湾心 总部商务中枢
源创中心为欧亚国际Ⅲ期源系作品的商业组团,分为东区和西区。东区由1栋五星凯悦酒店、2栋约180米双河景写字楼、1栋约100米LOFT行政公馆,以及艺术博览廊架等建筑群组成;西区由1栋约150米商务写字楼、2栋办公产品组成。坐拥约3万㎡艺术商业潮流街区,为高阶财智精英人群打造集商务、社交、生活、休闲、服务于一体的全球都会生活范本。
精装入户大堂 标定企业先锋商务主场
以尊崇体验诠释极致的商务礼遇。源创中心打造精装商务大堂,由国际大师团队执笔设计,以一线品牌材质营造高定质感,以美学空间共鸣财智菁英的先锋品味,彰显总部企业的高端商务形象。
咖啡书吧效果图
源创中心奢装地库驾驭出行的从容体验
源创中心为峯层商务人群打造智能化奢装地库:约6.4m层高,采用约15°倾斜坡道,定制高耐磨无机磨石车道,后期将配置智能化车库融雪设备,可自动检测冰雪及温湿度,进行干燥清洁。同时配备入库隐私门禁、停车导视等人性化设施,全维度提升使用体验,为商务人士提供优雅从容的出行空间。

【源创中心写字楼】租售中心TEL:029-88866618 【售楼中心】
了解最新优惠折扣价格——请拨打售楼处
声明:本文由入驻焦点开放平台的作者撰写,除焦点官方账号外,观点仅代表作者本人,不代表焦点立场。
